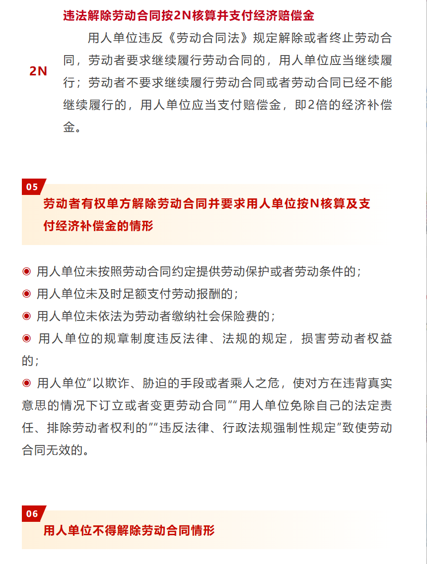
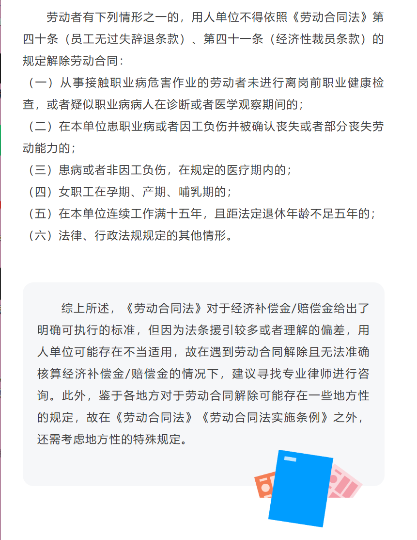
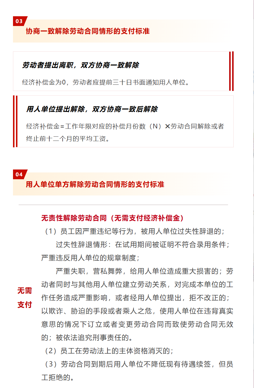
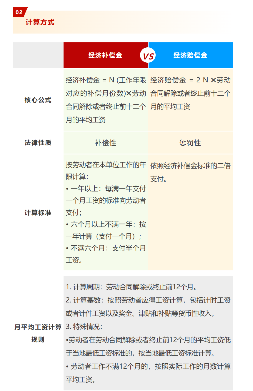
专业文章

中简·原创|解除劳动合同:用人单位需支付经济补偿金/赔偿金的情形和支付标准

中简律师事务所

a029ee163e6c7cbf6c3f461fbcfd14a7.pngbc8b33e75d460ed2ebfe12b48b9aeed9.png3d52085da3dcdd19ff659d0e1ae78daa.png152fa5f15ac048b00788ff0be158338e.pngf1b2ad4d4a849f211effe6bfe0a813f8.pngd6776704246dd1ed66834e8f4f8c45e4.png8062e2abf4148f0edad622520c88d00f.png