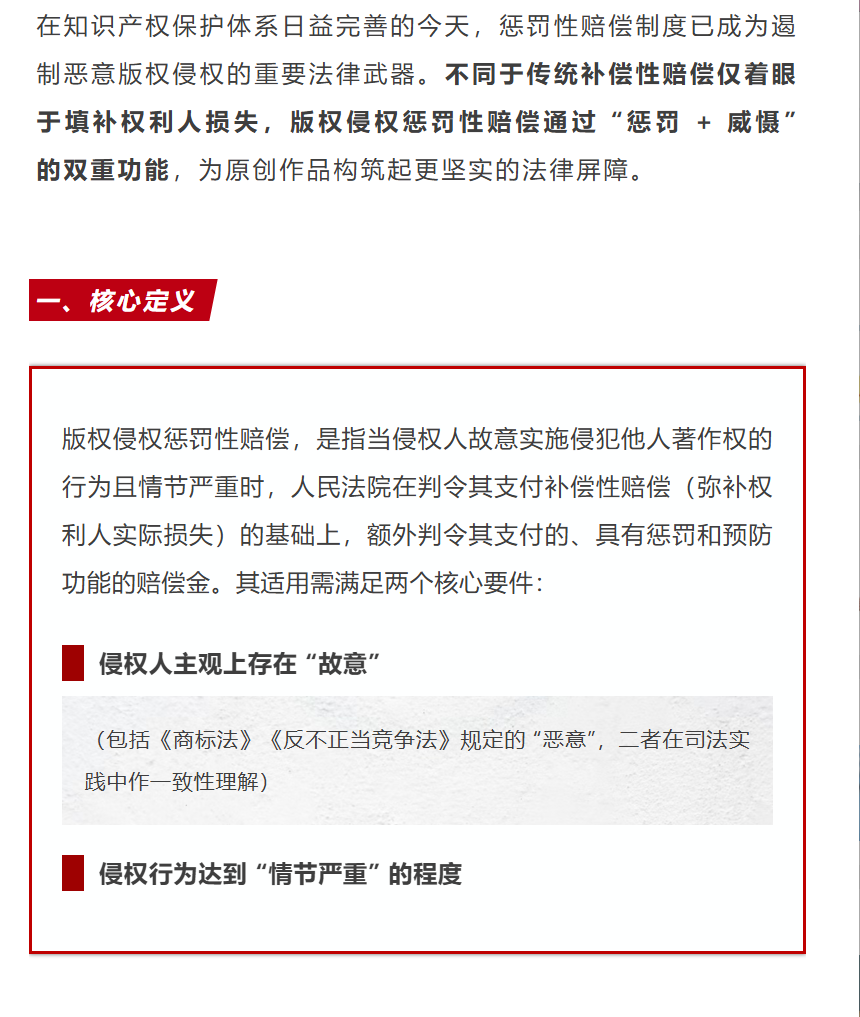
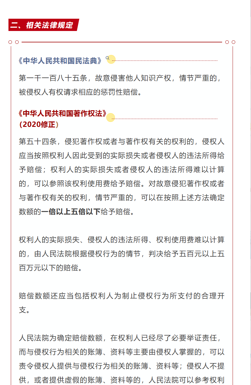
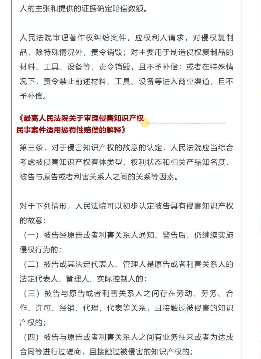
专业文章

中简·原创|版权侵权惩罚性赔偿解析

中简律师事务所

4a08a6050612b032ec2a4e8d8efc4908.png47ddd46f0a81affa6a5f1c12bb82c6ef.png399146fcb70fbaea98d335a9bb4cf9c7.png3b9d8269b2bca98303ccc7609d856556.pngbd6f83d8f71f88d8b95fa7e77f079c6c.pngbeca369d8db98bbfc8d49e8ac748ca77.png117d0b1e9f31cce50bdcae8440e5417e.png8115dfa3369480890efa01e063ebe034.png