关于中简
业务领域
公司法律业务
不良资产业务
刑事法律业务
诉讼仲裁业务
资本市场业务
劳动法律业务
财税业务
律师调解业务
房地产及基础设施业务
家族事务和财富传承
国际商事业务
知识产权业务
中简业绩
专业文章
专业团队
政策法规
招贤纳士
联系我们
English
关于中简
业务领域
中简业绩
专业文章
政策法规
招贤纳士
联系我们
专业文章
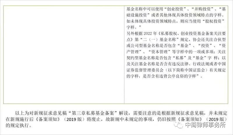
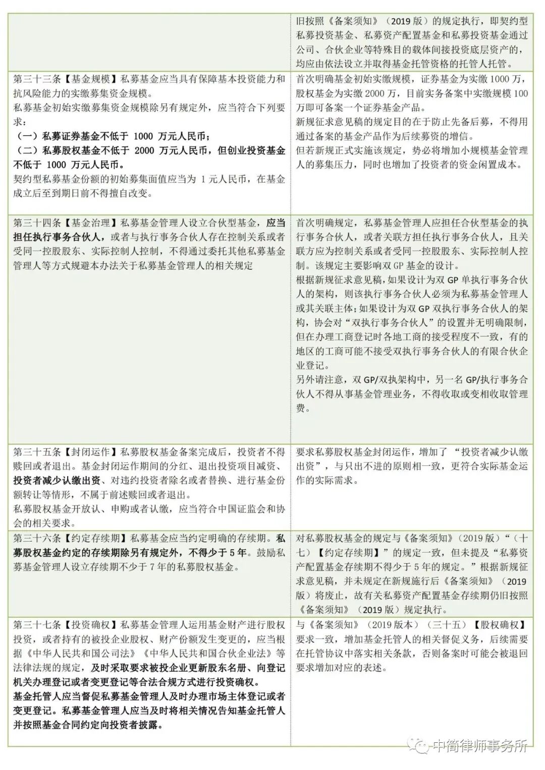
中简•原创 ⎢《登记备案办法》第三章解读
杨佳慧
上一篇:
中简•原创 ⎢《登记备案办法》第一章第二章解读
下一篇:
中简•原创 ⎢ 《登记备案办法》第四章解读