专业文章

中简•原创 ⎢ 《登记备案办法》第四章解读

朱泓昱

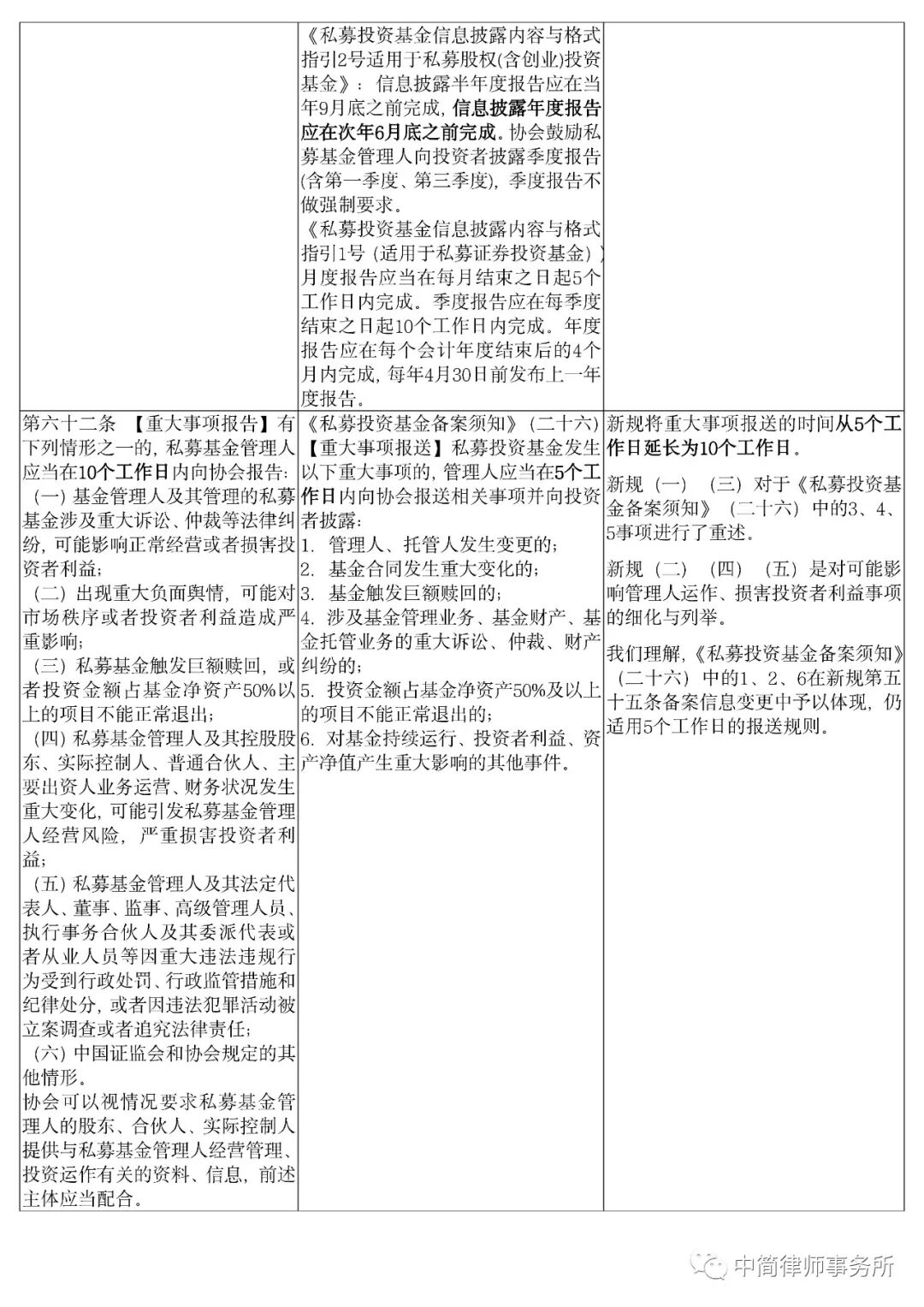
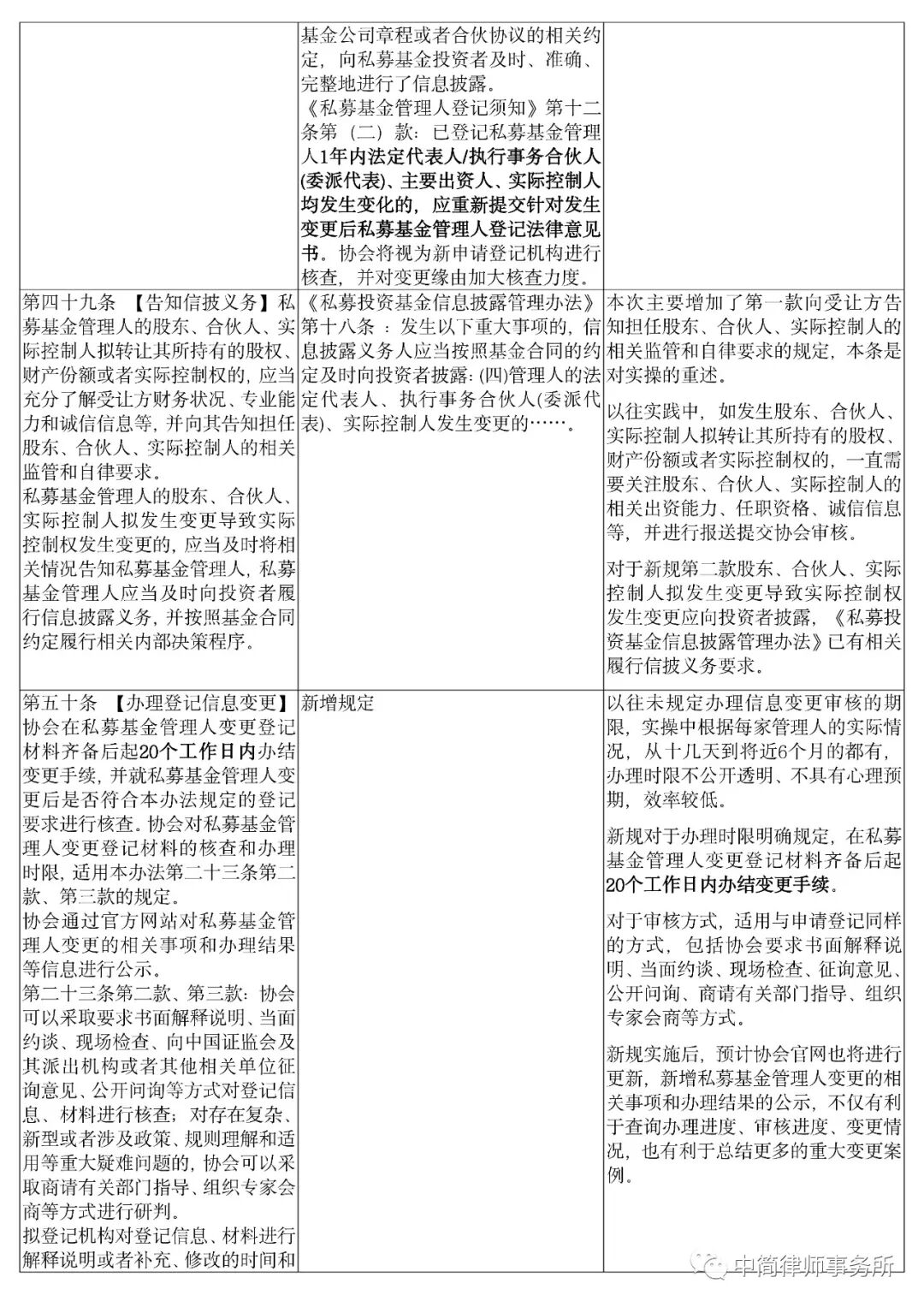
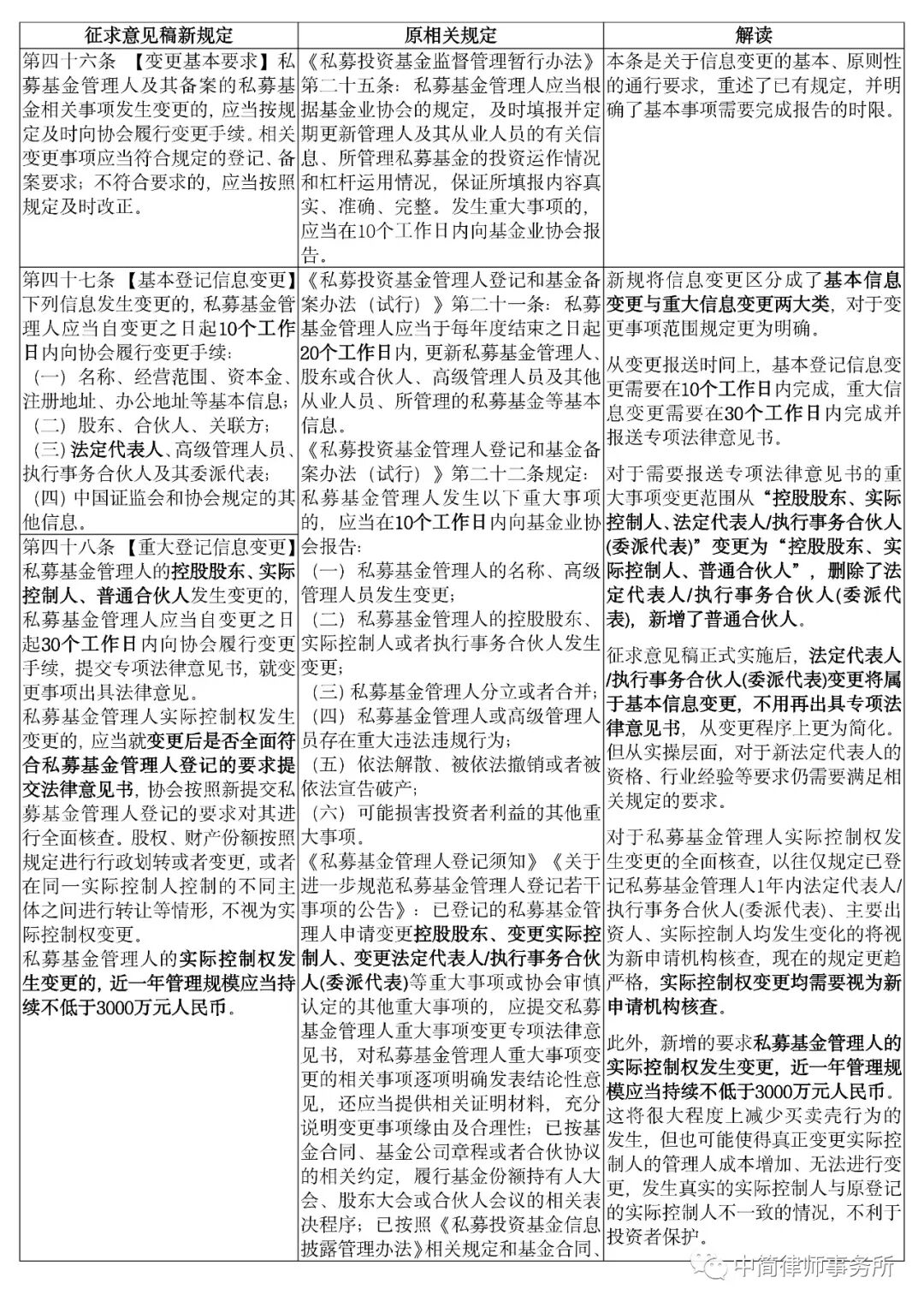
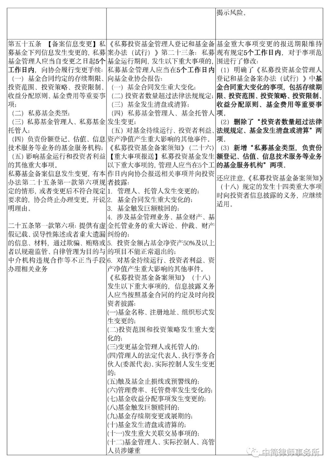
  2022年12月30日,中国证券投资基金业协会发布了《私募投资基金登记备案办法(征求意见稿)》以及配套指引,公开征求意见。征求意见稿第四章主要对《私募投资基金监督管理暂行办法》《私募投资基金管理人登记和基金备案办法(试行)》《私募基金管理人登记须知》《私募投资基金备案须知》《私募投资基金信息披露管理办法》等原有规定以及实操审核要求进行提炼、总结、细化,同时新增了私募基金管理人实际控制权变更的审核要求、重大事项变更办理时限、中止变更、终止变更及后果、变更期间审慎展业、市场化退出、私募基金销售机构等服务机构信息披露义务等重点内容。本文主要对第四章“信息变更和报送”进行解读。


图片

图片

图片

图片

图片

图片

图片


图片

图片


     征求意见稿发布后,实务中各界人士提出了很多建议和意见,期待正式规定的发布。接下来,面临纷繁复杂的新旧规定,实操重点无疑是梳理正式实施的新规与以往规定之间的适用问题,无论是管理人申请登记还是信息变更,都将面临新的挑战。建议管理人开展相关业务时提前寻求专业律师的建议。