专业文章

主合同约定上海法院,担保合同约定北京,到底哪个法院管?

中简律师|程进飞

    案件的管辖是诉讼仲裁案件首先要解决的问题之一,只有明确了案件管辖,才能确定进一步的解决思路。主合同与担保合同中约定的争议解决方式可能是一致的,也可能不一致,也可能没有对争议解决方式进行约定或者是做了了条款援引的约定。如果主合同与担保合同对争议解决均做一致约定,也就不存在问题,如果约定不一致或者未做约定,会衍生出很多问题。

    一、主合同与担保合同争议解决方式出现冲突的前提

    只有债权人向债务人和担保人一并主张权利时,才会出现主合同与担保合同争议解决方式冲突的问题,即当债权人仅因主合同与债务人发生纠纷,或债权人仅因担保合同与担保人发生纠纷时,分别根据主合同及担保合同确定管辖。《最高人民法院关于适用〈中华人民共和国担保法〉若干问题的解释》(以下简称《担保法解释》)第一百二十九条“担保人承担连带责任的担保合同发生纠纷,债权人向担保人主张权利的,应当由担保人住所地的法院管辖。”以及《北京市高级人民法院关于涉保证合同纠纷案件管辖确定的通知(试行)》第五条“债权人与保证人仅就保证合同发生纠纷的,应根据保证合同确定管辖。”的规定均有所体现,同时通过查阅相关管辖权异议的裁定书也能加以印证。

    二、主合同与担保合同关于争议解决方式不一致的情形及处理


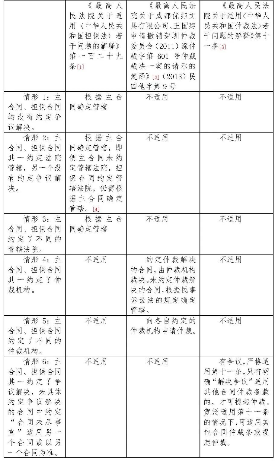
 根据排列组合,主合同和担保合同关于争议解决方式可能有以下几种情形:1.主合同、担保合同均没有约定争议解决;2.主合同、担保合同其一约定法院管辖,另一个没有约定争议解决;3.主合同、担保合同约定了不同的管辖法院;4.主合同、担保合同其一约定了仲裁机构;5.主合同、担保合同约定了不同的仲裁机构;6.主合同、担保合同其一约定了争议解决,未具体约定争议解决的合同中约定“合同未尽事宜”适用另一个合同或以另一个合同为准。上述六种情形下应当如何处理,首先用一个图表列示。

 对情形1至情形4的处理有比较明确的法律依据。针对情形5,根据《仲裁法》第十六条,每个合同如约定不同的仲裁机构,那应分别由各自约定的仲裁机构管辖,以主合同约定的仲裁机构确定案件管辖的仲裁机构没有法律依据。情形6属于仲裁协议并入的问题,因仲裁法司法解释规定“约定争议解决适用其他合同、文件中的有效仲裁条款”,就文义解释来说,只有明确约定争议解决适用其他合同、文件中的仲裁条款才能算是有效的援引,才能据以提起仲裁。最高人民法院(2014)民四终字第43号民事裁定书特别强调,虽涉案合同认可另一合同的所有条款,但涉案合同的纠纷不在另一合同仲裁条款约定的仲裁事项范围内,因此涉案当事方不存在仲裁条款。[5]

 关于主合同与担保合同之间的仲裁协议并入,还没有特别符合情形的案例,但浙江省杭州市中级人民法院(2018)浙01民特23号民事裁定书还是给了一些有益的启示,在该案中甲、乙、丙签订《债权转让及回购协议》,乙的法定代表人丁为回购义务承担连带责任保证,并另行出具担保函,并约定发生争议可向杭州仲裁委员会申请仲裁,同时丁另行向甲出具了担保函,担保函中未约定争议解决,丁作为乙方的法定代表人在《债权转让及回购协议》上签字。法院认为丁在《债权转让及回购协议》上签字,即作为乙的法定代表人签字,也作为担保法律关系的当事人签字,在履行《债权转让及回购协议》过程中,因协议中约定的担保事项发生争议时,丁作为协议中约定的担保合同关系的当事人应受协议中约定的仲裁条款约束。

注释:

    [1] 主合同和担保合同发生纠纷提起诉讼的,应当根据主合同确定案件管辖。担保人承担连带责任的担保合同发生纠纷,债权人向担保人主张权利的,应当由担保人住所地的法院管辖。主合同和担保合同选择管辖的法院不一致的,应当根据主合同确定案件管辖。

    [2] 案涉担保合同没有约定仲裁条款,仲裁庭关于主合同有仲裁条款,担保合同作为从合同应当受到主合同中仲裁条款约束的意见缺乏法律依据。

    [3] 合同约定解决争议适用其他合同、文件中的有效仲裁条款的,发生合同争议时,当事人应当按照该仲裁条款提请仲裁。

    [4]    (2013)民二终字第2号民事裁定书

    [5]  最高人民法院(2014)民四终字第43号民事裁定书:本院认为,虽然签订的合同书中约定有仲裁条款,但根据该仲裁条款的表述,其解决的是作为发包方的蒙古国政府与承包商之间的争议,并将争议区分为与蒙古/科威特承包商之间的争议和与外国承包商之间的争议。

    沈阳公路公司与黑龙江国际公司签订的《施工合同书》虽约定双方合同的组成文件中包括沈阳公路公司认可的黑龙江国际公司与蒙古国政府签订的合同书的所有条款,但本案纠纷是沈阳公路公司与黑龙江国际公司、秦皇岛秦龙公司之间的纠纷,并非与蒙古国政府之间的纠纷,不在上述仲裁条款约定的仲裁事项范围内

    三、《担保法解释》第一百二十九条是否规定了专属管辖

    《担保法解释》第一百二十九条规定:“担保人承担连带责任的担保合同发生纠纷,债权人向担保人主张权利的,应当由担保人住所地的法院管辖。”,因上述表述中存在“应当”的字眼,是否意味着债权人向承担连带责任的担保人主张权利提起诉讼的,必须在担保人住所地的法院起诉。答案是否定的,最高人民法院(2005)民二终字第125号民事判决书特别指出,该规定并非专属管辖的规定,当事人可以书面协议约定管辖法院,但不得违反级别管辖和专属管辖的规定。